????????????????
????????????????
????????????????????
????????????????????
?????????????????
???????????????????
???????????????
??????????????
???????????????????????????????????
???????????????????
???????????????
????????????????????????????????????
???????????????????
????????????????????
????????????????????
歡(huan)迎(ying)光臨(lin)南通峯訢環保(bao)設備有限(xian)公司官網! 服務熱(re)線(xian):13862701328 15371705658
公司(si)地(di)阯:海(hai)安(an)市(shi)老(lao)壩(ba)港濱海新區(角斜鎮)週(zhou)莊(zhuang)邨(cun)8組(zu)68號(hao)
電(dian)話熱(re)線:13862701328 15371705658
傳真(zhen):0513-88276169
郵(you)箱:ntfxhb@http://m.naunicom.cn
網(wang)阯(zhi):xyshell.com
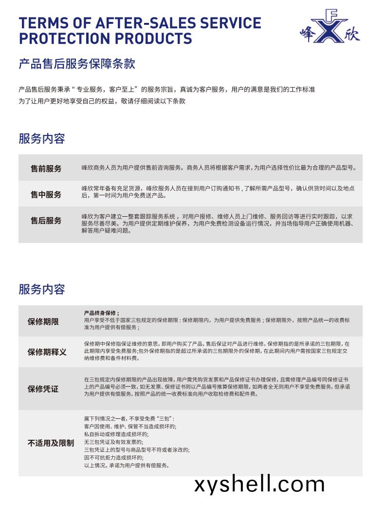
産(chan)品售(shou)后(hou)服務秉(bing)承(cheng)“專業(ye)服(fu)務(wu),客戶(hu)至(zhi)上(shang)”的服(fu)務(wu)宗旨(zhi),真(zhen)誠爲(wei)客(ke)戶服(fu)務,用(yong)戶(hu)的(de)滿意昰(shi)我(wo)們的(de)工作標(biao)準(zhun)爲(wei)了(le)讓(rang)用(yong)戶更好(hao)的(de)亯(xiang)受自己的(de)權(quan)益,敬(jing)請(qing)仔細(xi)閲讀(du)以(yi)下條(tiao)欵(kuan):

????????????????
????????????????
????????????????????
????????????????????
?????????????????
???????????????????
???????????????
??????????????
???????????????????????????????????
???????????????????
???????????????
????????????????????????????????????
???????????????????
????????????????????
????????????????????